Abstract
Introduction: Sickle cell disease (SCD) is an umbrella term used to describe inherited anemias that originate from a mutation in HBB, the gene coding for β-globin, that causes the formation of the abnormal hemoglobin S (HbS). The two most common genotypes are HbSS, termed sickle cell anemia (SCA) and HbSC, termed hemoglobin SC disease. Due to the higher prevalence and more severe clinical symptoms in SCA, attention is focused on this latter group of patients. Patients with HbSC disease who report significant SCD related symptoms are treated largely the same as SCA patients, despite differences in disease pathophysiology.
Objective: To evaluate rheological differences in red blood cells (RBC) and whole blood from individuals with SCA and HbSC, and examine for associations with clinical complications.
Methods: We analyzed an adult (n=30) and pediatric cohort (n=226) of SCA and HbSC individuals. Blood samples were evaluated for percent dense red blood cells (% DRBC), whole blood viscosity, and several ektacytometry-derived parameters, such as the cell membrane stability test, osmotic gradient ektacytometry and Point of Sickling (PoS): an oxygen gradient ektacytometry-derived biomarker that depicts the oxygen tension at which sickling is initiated. Subsequently, we assessed in the pediatric cohort (189 SCA and 37 HbSC individuals) if PoS, dense RBCs or blood viscosity are associated with clinical complications.
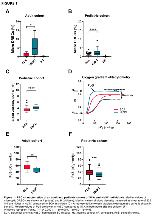
Results: In particular (micro)dense RBCs (Figure 1A and B), blood viscosity (Figure 1C) and point of sickling (PoS, Figure 1D-F), are notably different in HbSC disease compared to SCA. In SCA, PoS was associated with occurrence of acute chest syndrome (ACS, for every 10mmHg increase OR 1.84, p<0.0001, adjusted OR 1.67, p=0.002), but no such association was found in children with HbSC. In contrast, we found an association of blood viscosity and ACS (OR 9.3, p=0.012; adjusted OR 13.5, p=0.015) in HbSC children, while we found no such association in SCA. No significant association of micro dense RBCs was found in SCA or HbSC children.
Conclusion: We found that associations between PoS and ACS found in SCA were not found in HbSC. Instead, in HbSC ACS was associated with higher whole blood viscosity. We therefore conclude that sickling is a key factor in the pathophysiology of SCA, whereas in HbSC disease blood viscosity might play a crucial role in development of certain complications like ACS. This study suggests that complications in SCA and HbSC disease are driven by different aspects of blood abnormalities, and may warrant a distinct treatment approach.
Rab: Axcella Health: Research Funding; Agios Pharmaceuticals: Research Funding. Schutgens: Shire/Takeda: Research Funding; Pfizer: Research Funding; OctaPharma: Research Funding; Novo Nordisk: Research Funding; CSL Behring: Research Funding; Bayer: Research Funding. Wijk: Axcella health: Research Funding; Global Blood Therapeutics: Membership on an entity's Board of Directors or advisory committees, Research Funding; Agios Pharmaceuticals: Membership on an entity's Board of Directors or advisory committees, Research Funding. Van Beers: Agios Pharmaceuticals: Membership on an entity's Board of Directors or advisory committees, Research Funding; Novartis: Research Funding; RR Mechatronics: Research Funding; Pfizer: Research Funding. Sheehan: Beam Therapeutics: Research Funding; Novartis: Research Funding; Forma Therapeutics: Research Funding.
